云南省应急管理厅安全生产行政许可
决定公示(2024年第二十五期)

发布时间:2024-09-24 09:23:15

根据《中华人民共和国行政许可法》和相关法律法规的规定,对以下企业开展安全生产行政许可工作,经审查,符合法定条件,现将安全生产许可决定予以公示,接受社会监督。

监督电话:0871-68025611,电子邮件:65255677@qq.com,通讯地址:云南省昆明市官渡区曙光中路1号行政审批处收。

 

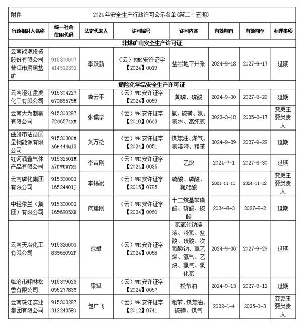
附件:2024年安全生产行政许可决定公示名单(第二十五期)

 

 

云南省应急管理厅

2024年9月24日