云政办函〔2025〕43号
各州(市)人民政府,省直有关部门:
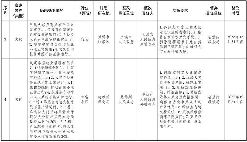
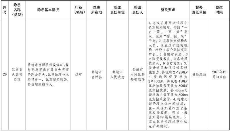
根据《云南省人民政府关于建立健全安全生产隐患排查治理长效机制的决定》(云政发〔2008〕85号)要求,省人民政府决定对37项安全生产重大隐患进行挂牌督办。现将《云南省人民政府2025年度挂牌督办安全生产重大隐患名单》印发给你们,请认真抓好整改落实。
挂牌督办的安全生产重大隐患要严格按照规定程序、时限完成整改,整改完毕并由督办责任单位组织验收审查合格后,按照有关程序摘牌销号。省安全生产委员会办公室要对隐患整改情况进行督促检查,确保按时完成整改及验收,并举一反三推动重大事故隐患动态清零,坚决防范遏制重特大生产安全事故。
云南省人民政府办公厅
2025年8月29日
(此件公开发布)





















