导航:
首页
>
云南省安全生产治本攻坚三年行动
>
重大隐患判定标准
>
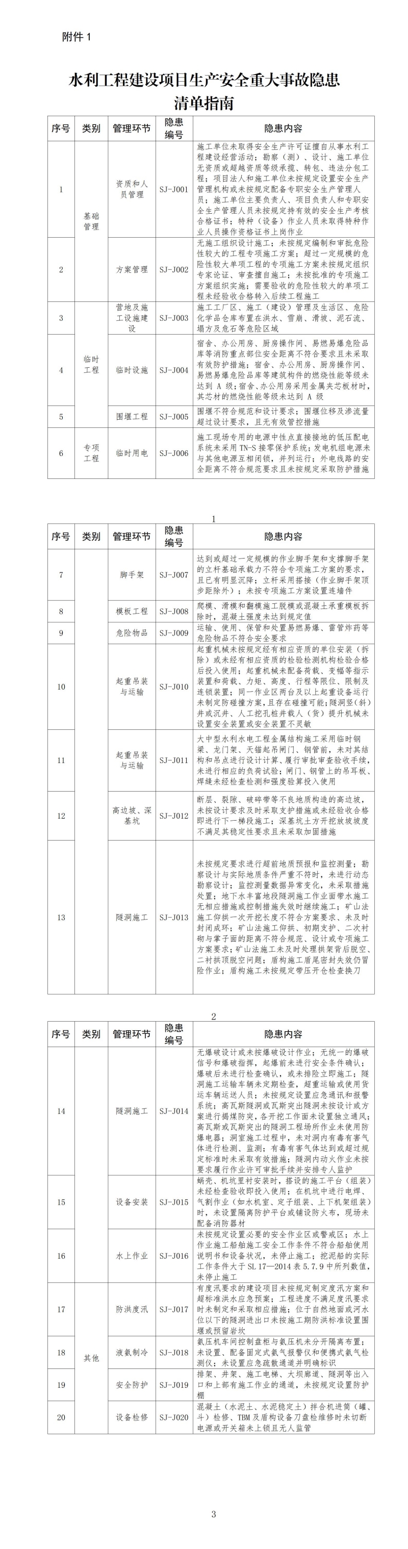
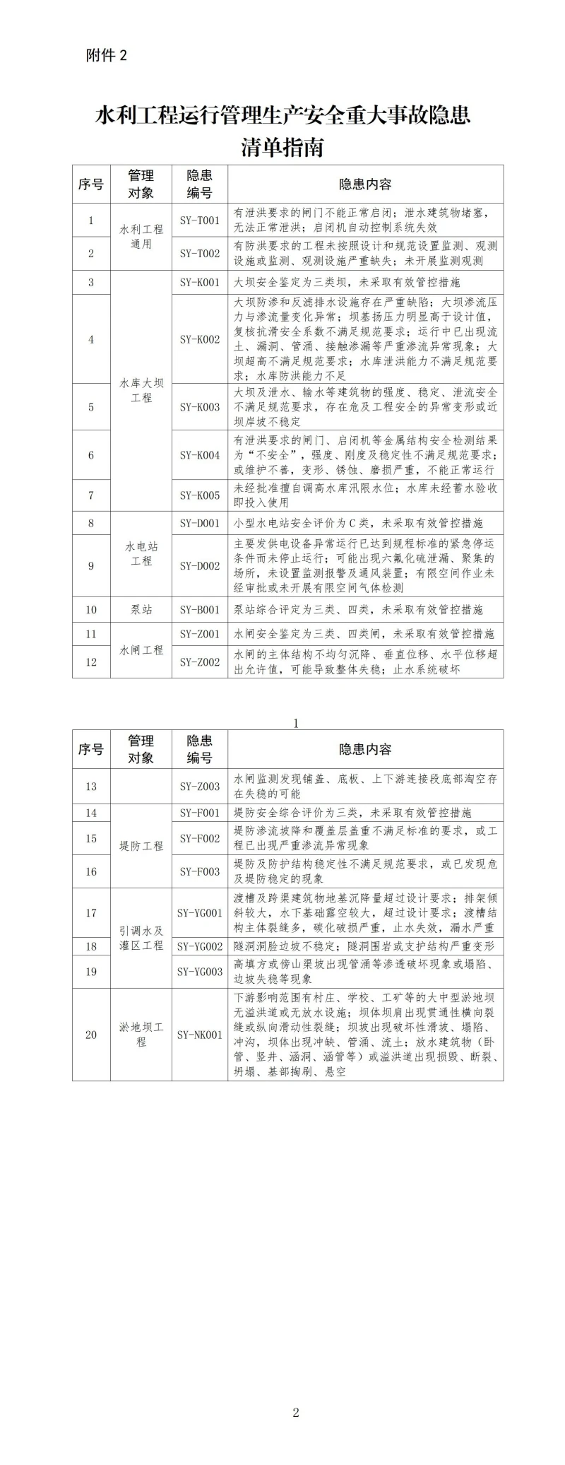
水利工程生产安全重大事故隐患清单指南(2023年版)
2023-06-10 18:44:13
来源:国务院安全生产委员会办公室